Nixieuhr No. 8
Auf Wunsch meiner Tochter habe ich nochmal eine Nixie-Uhr gebaut. Diesmal mit 6 Ziffern. Die Platine habe ich erstmals nicht selbst geätzt, sondern in Hong Kong bestellt. Was soll ich sagen - topp Qualität. Wenn ich an den Aufwand und die Chemie beim Selberätzen denke, ist das für große Platinen (160mm) eine Alternative.

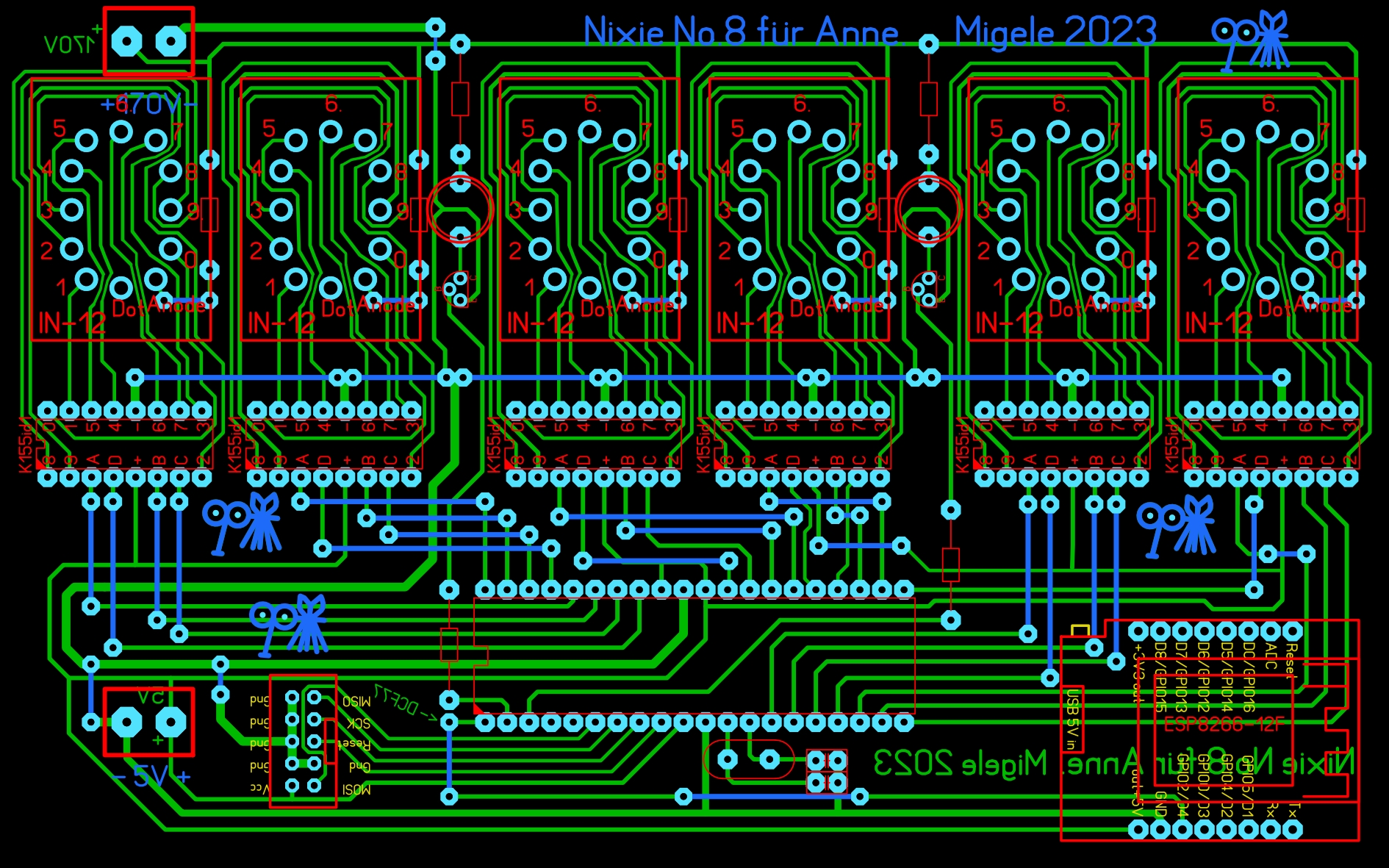
Die Hauptplatine

Versorgung mit 5V ist die selbe wie bei den anderen Nixie-Uhren auch. Lediglich den 7805 habe ich durch einen Schaltregler ersetzt, weil er sehr warm wurde.

Das alles passte in einen IKEA SANNAHED 25x25cm.

Zur Schaltung: Einen Schaltplan habe ich nicht gezeichnet. Das ist auch nicht nötig, denn das Prinzip der Ansteuerung ist für jede Ziffer gleicht: Jeweils vier Ports des Atmega644 führen zu einem BCD-Decoder K155id1. Der steuert jeweils einen von 10 Hochvolt - Ausgangstransistoren mit Open Collector an, die wiederum die Ziffern der Nixie-Röhre schalten, wie in Nixieuhr II beschrieben.
Die Uhrzeit bekommt der Controller als DCF77-Bitstrohm. Dieser kommt entweder von einem DCF77 - Empfängermodul oder - wie hier - von einem DCF77-Generator. Dieser erzeugt aus der Internetzeit den Bistrohm eines DCF77-Generator 2: ESP8266 auf Wemos-D1. Er ist unabhängig von guten Empfangsbedingungen des Zeitsignals, dafür braucht er einen WLAN-Zugang.

Die Porttabelle beschreibt, welche Ports für die Ziffern verwendet werden

Ansonsten ist die Bascom-Software aufschlussreich.
WICHTIG!
Wer im Layout nachschaut, der wird sehen, dass eine 5V-Verbindung zum 5V-Pin des ESP8266-Moduls "Wemos D1 mini" geführt ist. Das ist falsch! Nachdem ich die Uhr zunächst so betrieben hatte, bemerkte ich, dass der Wemos nach ein, zwei Stunden kaputt war. Ich habe im Internet nachgelesen und Hinweise gefunden, dass manche Wemos keine Versorgungsspannung am 5V-Pin vertragen. Lediglich am 3,3V-Pin ist das sicher möglich.
Beholfen habe ich mir, indem ich den 5V-Pin an der Wemos-Steckerleiste abgeknipst, und ihn mit einem alten µUSB-Kabel über die Buchse versorgt habe. Man sieht es auf dem Foto oben ganz gut.
Links
Platinenlayout (rechte Maustaste - download) für das Layoutprogramm "Sprint-Layout 6"
Soiftware (rechte Maustaste - download) in BASCOM
Software im Text-Format (öffnet in neuem Fenster)
