Elektronische Last
Meine aktuellen Projekte sind eine Energiestation und eine Solarladestation für die Energiestation. Um sowohl die Solarzelle als auch den Akku zu belasten habe ich mir immer mit Glühbirnen beholfen. Das ist aber recht ungenau. Also habe ich mir Gedanken gemacht, wie man eine solche Belastung einstellbar machen könnte. Herausgekommen ist diese einfache Schaltung:

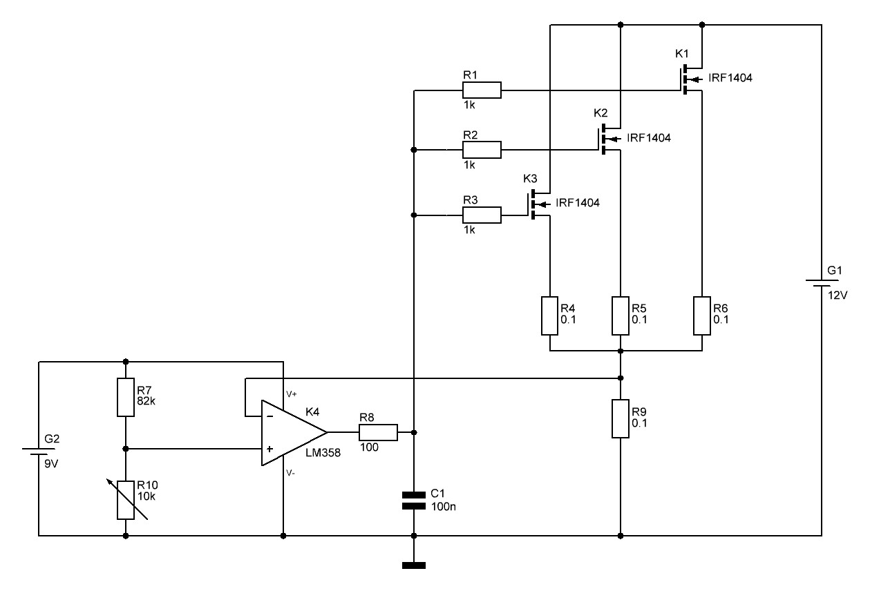
Es handelt sich um drei MOSFET, die im linearen Parallelbetrieb betrieben werden und um einen nicht invertierenden OP mit der Verstärkung von 1.
Was macht der Operationsverstärker?
Der OP wird durch eine 9V-Batterie versorgt, die gleichzeitig die Sollspannung über den Teiler am nichtinvertierenden Eingang des OP bereitstellt. Der Spannungsteiler aus R7 und R10 stellt dem OP einen Spannungsbereich von 0 bis 0,98 V am nichtinvertierenden Eingang zur Verfügung, dessen Maximalwert folgendermaßen errechnet wird:
![]()
Das Regelprinzip eines Operationsverstärkers funktioniert so, dass sein Ausgangssignal versucht die Differenz zwischen Plus- und Minus-Eingang 0V werden zu lassen. Da in dieser Schaltung der Wert am Plus-Eingang vom Spannungsteiler vorgegeben ist - z.B. bei maximalem Wert von R10 von 10k sind das 0,98V. Der Ausgang wird sich auf einen Wert einstellen der den Minus-Eingang ebenfalls auf 0,98V bringt damit die Differenz zwischen Plus und Minus wieder 0V ist. Wenn am Minus-Eingang aber 0,98V anliegen, dann tun sie das auch an R9. Dadurch fließt durch R9 ein entsprechend hoher Strom:
![]()
fast 10A bedeuten eine Leistung von rund 120W bei 12V. Hält der MOSFET das aus? Schauen wir dazu ins Datenblatt des verwendeten IRF1404:

Auch bei optimaler Kühlung durch einen externen Kühlkörper - bis die Wärme auf den Kühlkörper treffen kann sind die zwei Wärmewiderstände Rjc und Rcs zu überwinden. Die sind in Summe 1,25°C/W groß. Bei 120W ergäbe das 188°C. Leider hält der MOSFET nur 175°C aus. Fazit: Auch bei weltbester Kühlung würde dieser Transistor zerstört werden.
Im Internet liest man ja, dass MOSFET im Gegensatz zu bipolaren Transistoren problemlos parallel betrieben werden können. Aber Vorsicht! das gilt nur, wenn MOSFET als Schalter betrieben werden. Im Linearbetrieb geht das in die Hose. Warum?
MOSFET im linearen Parallelbetrieb
Die Wärmeabfuhr vom Halbleiter zum Gehäuse ist das Problem. Diese Wärmewiderstände kann man nicht beeinflussen. Ströme von 10A sind im Grunde Peanuts für den IRF1404, dessen maximaler Drainstrom mit 162A angegeben ist. Nur wurde der IRF1404 als Schalttransistor konstruiert und ist nicht optimal für lineare Anwendungen geeignet. Man kann ihn aber parallel schalten, um die Wärmebelastung aufzuteilen. Wäre da nicht der große Toleranzbereich der Threshold-Spannungen (Vt) von bis zu 2V, was besondere Maßnahmen nötig macht:
![]()
Schauen wir und drei Exemplare des IRF1404 bez. der Vt an, also der Spannung Gate bei der der Transistor zu leiten beginnt:
Transistor A/B/C mit dem Transistortester gemessen:



Transistor A hat mit 3,5V den höchsten, Transistor C den niedrigsten Wert. Angenommen, die drei wären einfach parallel geschaltet (also die Schaltung ohne R4, R5 und R6) würde Transistor C leiten, Transistor B mit 1V mehr Vt würde erst leiten, wenn über R9 eine Spannung von 1V abfiele (weil diese Spannung zur Vt-Spannung MOSFET C hinzukommt = 3,3V, der Vt-Spannung von B). 1V an R9 wäre ein Strom von 10A. Transistor C würde praktisch alleine die komplette Energie von 10A an 12V übernehmen und überhitzen, noch bevor einer der beiden anderen einen Teil des Stromes übernehmen konnte.
Was man tun kann
Wenn man Source jeweils einen niederohmigen Widerstand spendiert, kommt dessen Spannungsabfall und der über R9 zur Vt-Spannung dazu, sobald der jeweilige Transistor zu leiten beginnt. Ein geringerer Strom durch den Transistor mit der geringsten Vt-Spannung erhöht dessen notwendige Gate-Spannung auf ein Niveau, das die Vt-Spannung der anderen Transitoren erreicht und diese ebenfalls zu leiten beginnen und Ströme übernehmen können. Bei einen Unterschied hier von dVt = 1,0V und einem Source-Widerstand von 0,1 Ohm bzw. R9 mit 0,1 Ohm würde dieser Effekt erst bei 5A eintreten (I = U/R = 1V/0,2Ohm = 5A). Man muss daher entweder die Source-Widerstände vergrößern (z.B. auf 0,5 Ohm für 0,7A Unterschied) oder Transistoren aussuchen, deren gemessene Vt-Spannungen sehr nahe beieinander liegen. Bei z.B. 3,3 und 3,5V - der Stromunterschied läge dann bei 0,1 Ohm Source-Widerständen ebenfalls bei akzeptablen 0,7A.
Anders im Schaltbetrieb. Da wären an allen Gates die Spannungen sofort über allen Vt-Werten (z.B. auf 5V). Alle drei würden zwar nicht zeitgleich, aber äußerst kurz nacheinander vollständig durchleiten - kein Problem. Nur leider nicht für unsere Regelaufgabe geeignet.
Dimensionieren der Schaltung
Angenommen, der maximale Strom soll 10A sein. Dann fließen diese 10A näherungsweise durch die drei parallel zu betrachtenden Widerstände R4, R5,R6, die etwa 0,03 Ohm ergeben. Hinzu kommt R9 mit 0,1 Ohm. Insgesamt also 0,13 Ohm. Bei 10A fallen an 0,13 Ohm 1,3V ab. Die MOSFETs benötigen laut Datenblatt maximal 4V Thresholdspannung (Vt) damit ein Stromfluss zwischen Drain und Source beginnt. Die Steuerspannung für 10A kann man vernachlässigen, aber auch sie kommt hinzu. In Summe also etwas mehr als 4,3V maximal. Diese Spannung muss der OP mindestens liefern können. Kein Problem für den LM358 an 9V. Den LM358 zeichnet aus, dass er preiswert, stromsparend und bis fast 0V den Ausgang herunterregeln bzw. nahezu bis zur Versorgungsspannung heraufregeln kann. C1 braucht es, damit ein Schwingen der Schaltung unterbunden wird. Er verlangsamt den Regelkreis, aber das spielt in dieser Anwendung keine Rolle.
10A sind auch für drei MOSFET grenzwertig, weil 120W Abwärme durch externe Kühlkörper eine Herausforderung sind. Wenn man den Strom z.B. auf 8A begrenzen möchte, kann man den Spannungsteiler anders dimensionieren. R7 mit 100kOhm und R10 als Spindeltrimmer mit weiterhin 10kOhm begrenzen der Strom auf etwa 8A
Der Prototyp
Da ich nur 0,1 Ohm Widerstände habe, habe ich drei Exemplare mit maximal 0,2V Vt-Unterschied ausgesucht. Pro A fallen an dem Source-Widerstand 0,1V ab, am R9 ebenfalls und die Gate-Spannung muss pro A um 0,2V höher werden damit der MOSFET weiterhin leitet. Dafür sorgt der OP. So kommt die nötige GS-Spannung irgendwann in den Bereich des zweiten und dann dritten Transistors und die Last wird verteilt.

Übrigens - das Messen von Transistoren und anderen Bauteilen für solche Versuche mache ich mit einem "Transistortester". Solche Tester finde ich unverzichtbar. Sie kosten online unter 20€,
Mein Netzteil kann ca. 5A liefern. Die schluckt die elektrische Last klaglos. Natürlich muss der Lüfter laufen, es sind ja immer noch 60W abzuführen. Trotzdem werden die MOSFET ordentlich warm. Unangenehm warm für meine Finger.
Die drei weißen Widerstände sind R4, R5 und R6, der metallene ist R9. Der OP befindet sich auf dem Steckbrett. Als nächsten Schritt werde ich eine Platine machen und die Elektronik in ein Gehäuse setzen. Alles dann auf ein Brettchen verschrauben. Wenn's fertig ist findet ihr es hier.
